金宝搏绿色版
专业提供金宝搏手机最新版 、高效节煤剂、188金博宝网站 等产品,价格优惠,热诚欢迎广大客户光临!
XML
|
网站地图
网站首页
公司简介
产品中心
金宝搏官网官方下载
产品功效
荣誉证书
服务案例
1188金宝搏
bet金宝搏地址
全国服务热线:
400-005-3701
当前位置:
首页
>
服务案例
>
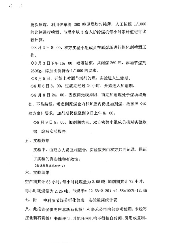
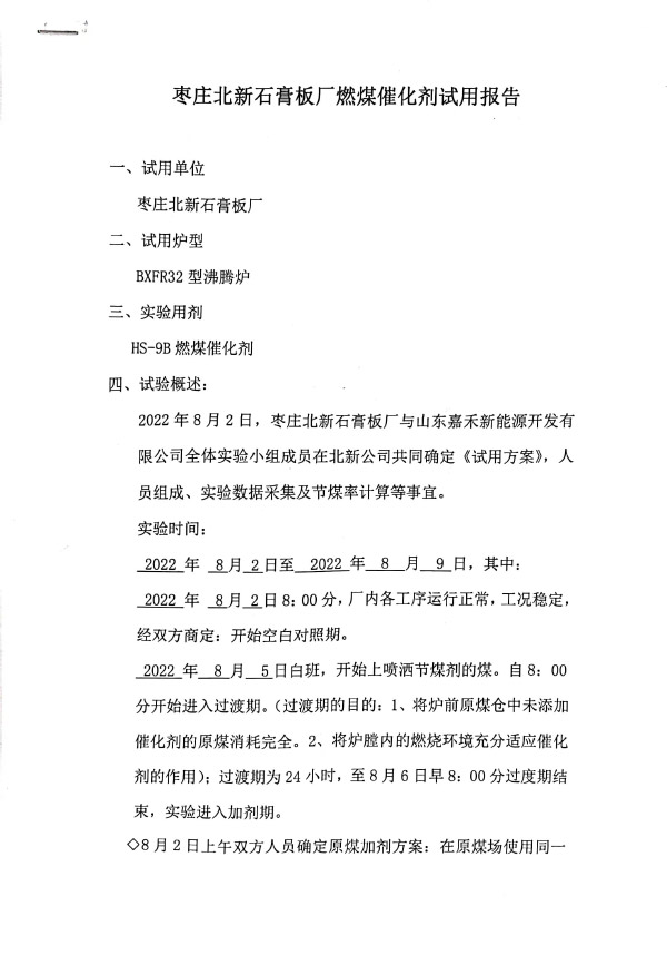
枣庄北新石膏板厂金宝搏手机最新版 试用报告
上一篇:
泓圣金宝搏手机最新版 节煤效果确认书
下一篇:已经是最后一条了
Copyright © 金宝搏绿色版 m.xzllz.com 版权所有
鲁ICP备2023009892号
技术支持:
400-005-3701
在线留言
企业分站:
河北
山东
118bet金博宝
浙江
河南
map